
很多服装总代都有自己的年度运营计划,却也没有自己的年度运营计划,看起来是矛盾体,但事实的确是这样。这是因为很多公司只有营销部门做年度运营计划,在计划里面只有一个总目标,然后把总目标分解到店铺就万事大吉了,运营计划当中也没有说明有什么策略可以达成这个目标,有什么资源可以促成目标的达成,其它支持部门更没有任何计划,目标确定下来后,公司所有部门都是想到什么做什么,没有任何规划,到年终会来检测目标的完成率,结果是惨不忍睹。于是,老总抱怨营销部门没有能力,营销部门觉得自己力不从心,抱怨其它支持部门不配合,长此以往,形成恶性循环。
很多公司老总知道有年度运营计划这个项目,于是他就通知营销部门,在什么时候把年度运营计划写出来,营销部门不知所措,不知道要从何处入手,但又要按时交项目计划给老总,于是东拼西凑,随便定了个目标,老总一看目标跟自己定的也差不了多少,就压在柜子里,从此,这份所谓的“年度运营计划”再也不见天日。
年度运营计划到底应该怎么做呢?
根据笔者这么多年的工作经验及咨询项目的成果,今天全方位引导大家做一套完整的年度运营计划。
在思考年度运营计划怎么做之前,首先要明确的是年度运营计划的第一步应从哪里着手?对,年度运营计划应该从公司的战略开始,营销部门根据公司的战略制定出年度营销目标,然后再针对年度营销目标进行合理分解,分解后再制定目标的达成策略,当这个总目标出来以后,其它部门也要根据这个总目标制定部门相应的计划,所以年度运营计划绝对不是营销部门的事情,它是公司所有部门,所有人的工作计划总和。
一、年度运营计划的时间
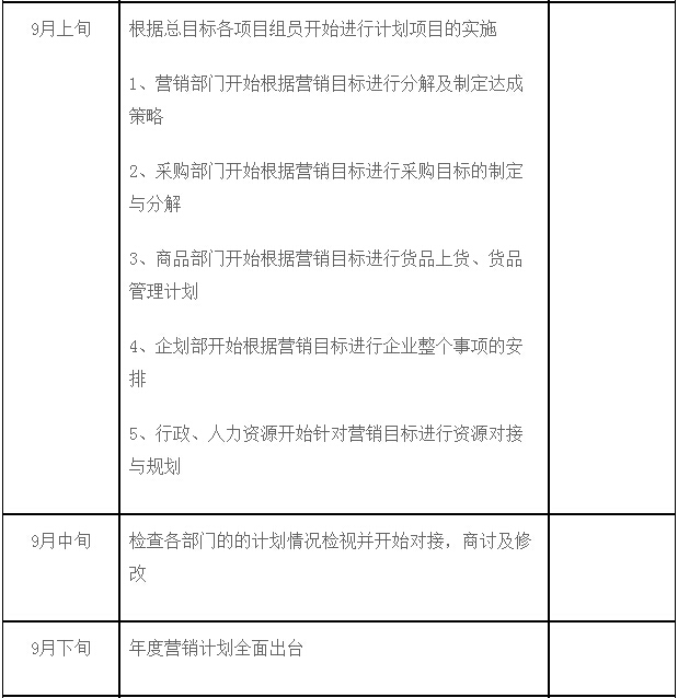
就服装品牌公司,一般建议在每年的8月份制定明年的年度运营计划,最开始是年度运营计划项目的立项,在8月初步制定年度运营计划的项目实施方案与实施时间,9月份是由各部门制定自己的计划,10月份财务部制定全面预算体系,11月份可抽一小部分时间来修订和落实,落实后,次年就可以按照年度运营计划全面实施和开展工作。
笔者为什么建议大家从8月份就要开始制定年度运或计划呢?
首先在服装零售公司一年当中,7、8月份是一年当中的淡季,这个时段空闲的时间会多一些,各部门的工作量没有平时那么多,大家可以花很多时间来探讨、分析、总结。而10月至12月都是服装零售公司一年最旺的季节和利润率最高的月份,无论是营销部门,还是零售支持部门,都要全力以赴为终端业绩冲锋陷阵,因而,公司所有部门也没有太多心思放在年度运营计划上,做出来的东西也是为完成这个项目的结果而做,工作的成果当然就不言而喻了。
其次,一年当中前8个月的营销成果也基本上呈现出来了,当年的业绩及经营情况也基本上可以预估出来了,那么在制定次年的年度经营计划也有一个有据的参考。
最后,年度经营计划是要在不断修改的过程加以完善,那么,就需要一段时间,经过讨论、修改、再讨论、再修改的过程,所以时间很重要。下图是笔者给各位总代理的在制定年度运营计划项目的一份项目时间进度参考表。
二、年度营动计划从战略开始
年度营运计划一定是从战略开始,说明白一点就是,年度营运计划就是解决战术的问题。
首先我们来看一下,年度营运计划在管理中的位置(如下图):
所以说年度运营计划一定是公司的战略为先导,然后再开展年度运营计划相关工作,那么公司的战略规划应该从那些角度开展呢?
总代在做公司战略规划必须要以以下四点作为参考点:
1公司三至五年的战略规划是什么情况?
②公司的经营状况当前的战略路径在什么阶段?
③营运在当前是否按这个战略规划的进度在实施,是提前完成了还是滞后了?
④近三年运营的经营情况(通过公司报表、公司管理成熟度、组织建设情况、企业文化)?
有了以上四大依据作为思考点,才能够很成熟地去确定今年的战略规划点在那些方面,到底是打造直营体系,还是发展网络布局,以什么样的策略打击对手,在竞争策略点上是以攻为主,还是以防为主,是做一省多品牌还是多省单品牌运作,这些战略思考点都应该是我们总代们经过慎重的思考出来的,当公司战略中心点很明确,年度运营计划就有很清晰的脉络了。
战略规划包括哪些呢,如图所示?
当老板把公司的上面的所有的战略系统确定下来以后,战略问题就马上要转换为战术问题,战术一定是各部门团队协同作战制定出来的。
三、年度运营计划的制定流程
要制定好年度运营计划,先必须清晰年度运营计划的原理和操作流程,年度运营计划是要靠公司所有团队制作出来的,所以首先要设立一个年度运营计划的项目小组,该项目小组组长一定由总经理担任,否则制定出的运营计划一定会偏离战略目标。
1.项目组织架构的设置
首先,我们要有一个营运计划的组织架构图,可以根据以下架构设置:
当年度运营计划项目组出来以后,各负责人各司其职,全力以赴推动项目的执行。
项目总指挥:该项目最高行政长官,负责项目的筹备、计划、过程监控、落地执行;
项目执行组长:负责该项目具体操作,全权负责落实,向总指挥汇报进程及成果;
项目宣传推进组长:负责会议的组织、资料的整理、各事项的成果收集,包括宣传;
全面预算组长:负责目标、利润、资源配置等事项的组织与实施;
项目组员:负责各部门的资料收集、计划的的制定、方案策略的落地,及执行组长安排的相关事项。
2.年度运营计划的运作流程
年度运营计划的流程作为项目总指挥与执行组长一定要非常清晰,才能够很好地制作出非常完善的年度运营计划,如图所示:
3.年度营运计划靠会议去推动
四、年度运营计划各部门的落地方案与实施
1.总经办的战略规划
总经理的战略规划是基本的单元,只有当战略的落地,才有后续的年度运营计划,总经理作战略规划框架是什么?
①公司的发展规划(三至五年战略实施进度)
②公司的定位(单品牌精细化管理、多品牌运作、自有品牌战略、单品牌多省份运作、多元化发展)
③公司的渠道定位(直营发展、加盟网点布局、电子商务运作)
④人才战略规划
⑤营销策略,加盟体系的支持政策
⑥公司内部管理成熟度
⑦年度营销目标的确定(销售目标、拓展目标、利润目标、库存目标、费用目标)
2.营销部门的营销计划
①年度营销目标制定与分解
年度营销目标必须分为直营体系、加盟体系、拓展体系。
案例:
某公司2015年业绩总目标2个亿,以下就是该公司的目标分解落地方案
第一步:先把总体目标分解到直营体系、客户体系及新开店铺,如下表所示:
第二步:直营体系和加盟体系的总目标设立以后,就要开始细化到区域及单店,如下表所示:
客户店铺也可以按照以上的分解模式进行分解,目标细化到店铺一定要合理,如果设置过高或者过低,都会影响当年的整体目标,所以营销中心一定要慎重考虑每个店铺的实际情况并进行合理的设置,当然还要考虑到某些店铺的合同到期不能续期而导致的关店等因素。
第三步:再把每个店铺的总目标分解到月份,在分解到月份的时候,一定要计算出该店铺往年每个月占总销售额的的比例,然后考虑这些店铺的实际情况再在月度比例上作适当的调整,如下表所示:
店铺细化到每个店铺也是要综合考虑往年该店铺的业绩情况来考虑,考虑因素主要包括:该店铺有没有清货的计划;该店铺有没有扩大面积或缩小面积的可能性;该店铺有没有合同到期没办法续签的问题。
第四步:加盟商店铺的目标分解我们可以分两个维度来分解
第一个维度可根据季度商品订货量来分解,例:
以上季度订货目标分解了,就给采购和订货部分有了一个很好的基础数据,商品及企划等部门就能够很清晰地根据指标作明年的各部门资源配置计划。
第二个维度:营销中心要想更好的服务加盟客户,部门要制定非常清楚的回款目标计划,这样也方便财务部的资金预算,同时自己部门也能很清晰自己的工作方向。
A.加盟部每月的回款指标分解(单位:万)
B.加盟商的每月销售也要做一个分解(单位:万)
以上两个分解维度清晰了,对督导的管理也会有一个全面的考核指标,不仅仅是考核他的回款率,更重要的是考核督导们对加盟客户的深度服务的成果。因为客户的回款金额一定是来自于他的每月的销售业绩,如果加盟客户没有好的销售业绩就不可会有健康的回款,所以督导要做深度服务才是王道,从管理模式,陈列方面,促销方案、培训带动等入手。
②年度拓展目标
案例:
该公司的新开店铺业绩为2000万,2000万的业绩我们分解要有战略性,要充分考虑以下几个方面的问题:以市场等级来考虑;以城市商圈的层级来考虑;以面积来考虑;以一个区域开多店来考虑。
在制定这个目标之前营销总监要与拓展经理充分考虑与验证,特别是对市场与客户的把控力度。
年度拓展目标分解如下:
以上就是某公司的全年围绕2000万这个拓展目标每个月要开店的目标,一般以笔者的拓展经验来年,在一年当中拓展最黄金的月份应该在3、4、7、8四个月,因为7、8月加盟商调整完品牌就能在秋冬季赢利,服装行业一般在夏季都是以保本经营,主要利润来源点是秋冬,因为这二个季度,无论是客单价上,还是连带率上都可以深度挖掘,所以拓展经理在7、8、9月份一定要全力以赴拓展,错过了这几个月的拓展黄金期,今年全年的拓展完成目标是无望的。
拓展也可以也要按面积来分解:
③加盟体系的营销政策
加盟部的拓展目标在上面的环节当中都非常清晰了,那么加盟体系的营销政策就更加重要了,因为拓展的成功与否在政策有很大的关系,加盟体系的营销政策一般分为两个部分。
第一部分,加盟拓展支持政策。
要想快速跑马圈地,就必须要制定一套非常完善的营销组合政策,公司在做营销加盟政策之前,要对竞争对手的加盟政策有一个完整的调查,只有做到知已知彼,才能够百战不殆,一般加盟的支持政策可以从以下几个维度去考虑:货架免费赠送、道具免费赠送、灯具免费赠送、装修补贴(300-500元/平方补助,可以按门面位置或者面积来考虑)、ERP系统可以赠送、前两个季度可以采取百分百当季或跨季退换率(采用风险逆转策略)、免费赠送货品(以吊牌价赠送1万或者2万)、全面的免费培训(与咨询公司达成年度培训战略,以切实提升终端业绩为主)。
可以采取其中任意一条或者几条组合营销加盟策略,让加盟商感觉没有风险,从而拓展经理也能够有底气快速拓展店铺,以这种造势的模式让客户口碑传播。
第二部分,加盟订货支持政策。
每个季度的订货会,我们对加盟客户往年的提货数据及店铺销售做了详细的分析,明明是很合理的订货指标,指标一到客户手中,加盟客户都不愿意配合总代要求完成订货目标,那么在这种情况下我们就要制定一系列激励措施来鼓励客户订货,这个政策我们可以分两种方法去制定。
案例
方法一:年度目标绑定法
重奖之下必有勇夫,加盟商有了以上如此重磅级的奖励,一定会作出相应的计划,争取拿到这笔奖金或者物品,当然在制定这个奖励政策,我们的财务一定要预算提货量给公司带来的利润率是多少,这个奖励政策是否设置合理。
方法二:四季阶段激励法
以订货的数量为目标:
除了可以利用数量来奖励,我们还可以以金额作为考核目标进行激励,让每一季的订货激励方式都不一样。当然,有一点是非常重要的就是,订货是以销售为准绳,而不是麻木订够量来完成目标,到时候客户因为订货量过大积压过多就得不偿失,所以营销部门在制定这些目标一定要把这结因素考虑进去。
④渠道拓展策略
总代在做年度拓展目标,先检查一下该品牌的市场布局情况,检查店铺的金三角、银三角、铜三角的网络布局情况,在这些网络布点到底在那些地域做得比较好,那些区域做得比较弱,今年重点打造的是那一块区域,针对不同的区域可以采用不同的支持政策,这样就能够明确拓展重心,这个一定是营销总监与拓展经理必须达成一致的。
在考虑拓展策略的时候,可以采用三个策略导入,分别是:联营模式、保底模式和托管模式。
无论哪种模式的植入,都要慎重考虑战略导图是怎么样的,不能以拓展而拓展,一定是从战略思维的思考点去考虑最终的合作模式
案例:
⑤业绩的达成策略
业绩达成策略我们可以重点从以下几个维度进行思考:
A、年度终端培训计划(内部培训及外部培训的相关方案,特别要关注零售终端的薄弱点的培训)
B、年度营销促销计划
C、零售店铺提升策略点(例:人员、货品、营销方案)
D、营销阶段风暴活动(例:决战100天、爆破6、7、8月、超级卖手月)
E、微营销模式
F、异业联盟模式
G、VIP客户重点深度挖掘
H、衣橱计划
⑥营销部门管理提升计划
第一,部门组织架构、工作分析、工作流程重新的梳理,笔者建议扁平化管理,植入项目经理制度,加强管理的执行力及工作效率,同时对人才的领导能力,组织能力及管理有大副度的提升;
第二,ERP的使用及数据分析,一定要善于利用ERP软件提炼数据进行有效的分析;
第三,会议管理,制定完善的会议管理制度,要利用会议来有效地布置工作、管理进度、监控执行,所以,公司的年会、月会、周会、专题会、启动会、活动宣导会、晨会、时段会、夕会都非常重要,要把这些会议提到日程管理上来。也是部门管理的一个提升点;
第四,活动的举办,多利用活动的举办来宣导公司的价值观和文化,例如可举办模特大赛,旨在倡导学习搭配能力,以及对美的鉴赏能力,以对朝流的把握。还可以举办陈列大赛,销售大赛,通过一系统列活动增加员工的活力、凝聚力、团队精神,植入一些新颖的文化理念给团队,让团队时刻有挑战感;
第五,团队的学习及晋升管理,这一块非常重要,管理团队的生力军就是从基层脱颖而出,晋升通道一定要有吸引力,让员工感觉有希望,让员工无论是在自己的成长上还是在物质方面都有所期待,这样团队的成员就都能保存一份积极、上进的心态;
第六,商品的组合能力的提升,未来零售店铺一定是快单技术与大单技术组合营销,这样对导购的要求会越来越高,快单技术就需要强有力的成交技术,大单技术就要有高超的搭配技术,旺场就植入快单技术,淡场就要植入大单技术,这样店铺的业绩才会保持在一定的高度和提升的趋势;
第七,陈列方面的提升,终端一定要注重店铺的VMD,一定要在VP,PP,IP,POP这4P上下功夫去挖掘,因为只有当陈列达到一定的程度,能把品牌的文化塑造的非常好,客户才会被文化所吸引,除了美感陈列,还要把数据化陈列技术重点列入的管理提升点;
第八,远程管控技术的导入,总代的终端店铺都遍布各市县,那么远程管理就非常重要,可以通过监控设备及手机ERP系统时段监控与调整,同时也可以利用微信技术来进行管理,目前微信推出企业号,就是针对于公司管理,总代一定要利用科技来改善管理水平,这样的投入是值得的。
案例:微信管理业绩分析与总结
⑦营销部门的量化指标及激励政策
A.直营部整体KPI考核
B.终端8率指标考核
以上主要讲解了营销中心在做年度运营计划要关注的点和操作的具体细则,营销中心一定要全方位考虑营销目标及达成策略,要完成营销目标当然离不开支持部门的全力配合,例如,商品部充足的货品及能创造大单的搭配货品,人力资源部的人才的引进情况,培训部门有效针对员工在商品及销售技巧上的培训等,只有当所有部门以营销中心为核心协同作战,年度运营计划才可以落地,才可以创造2015年辉煌的业绩。
浙公网安备 33010802003509号